中国政府网
陕西省人民政府
国家体育总局
本站支持IPV6
无障碍阅读
长者专区
繁体
登录
注册
陕西省体育局
tyj.shaanxi.gov.cn
首页
要闻资讯
信息公开
网上服务
互动交流
分享:
扫一扫:分享至微信
X
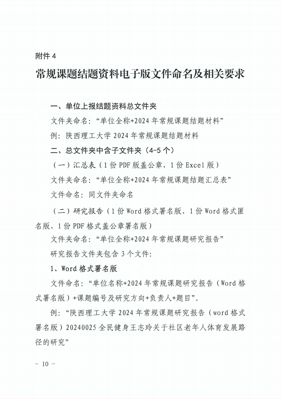
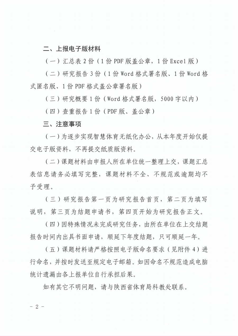
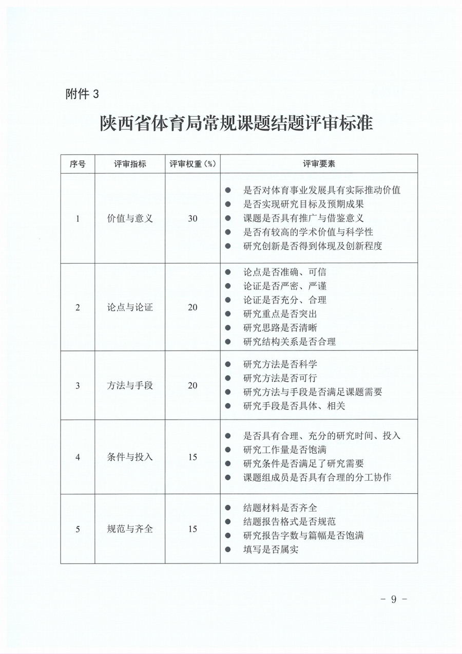
陕西省体育局关于2024年常规课题立项的通知
首页
>
要闻资讯
>
通知公告
陕西省体育局关于2024年常规课题立项的通知
时间:
2024-07-10 17:22
|
来源:
分享:
扫一扫:分享至微信
X
扫一扫在手机打开当前页
首页
>
要闻资讯
>
通知公告