中国政府网
陕西省人民政府
国家体育总局
本站支持IPV6
无障碍阅读
长者专区
繁体
登录
注册
陕西省体育局
tyj.shaanxi.gov.cn
首页
要闻资讯
信息公开
网上服务
互动交流
分享:
扫一扫:分享至微信
X
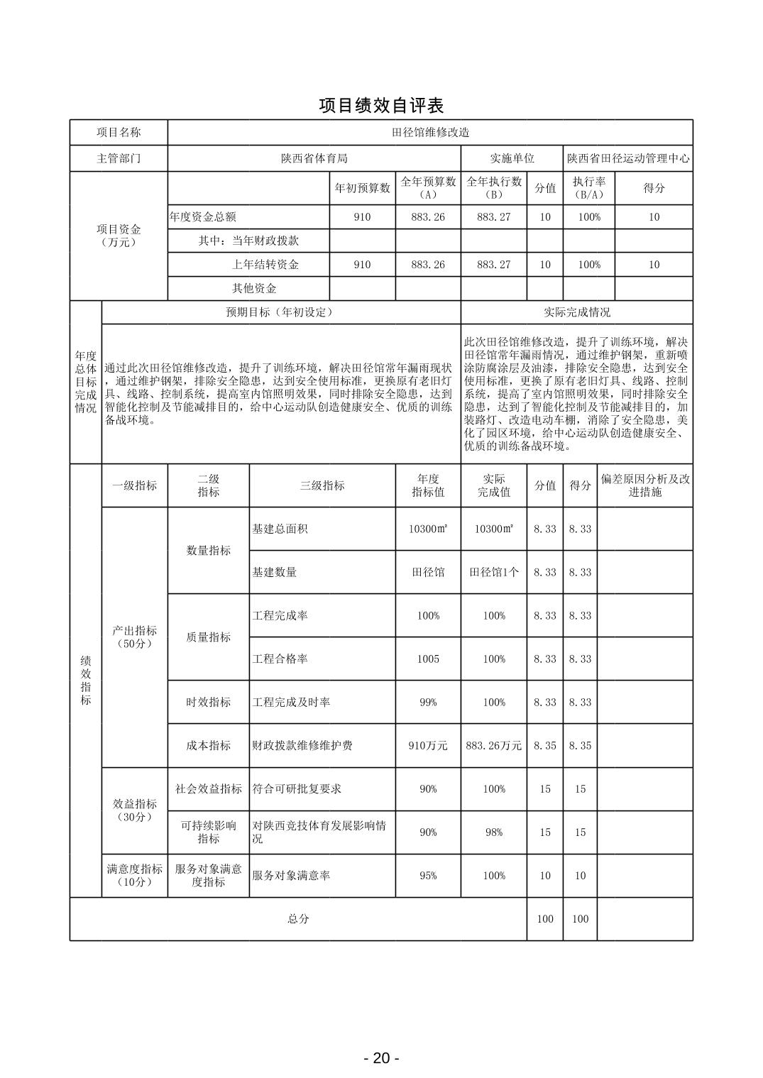
陕西省田径运动管理中心2023年单位决算公开说明
首页
>
政府信息公开
>
法定主动公开内容
>
部门预决算
陕西省田径运动管理中心2023年单位决算公开说明
时间:
2024-09-05 18:32
|
来源:
分享:
扫一扫:分享至微信
X
附件:
陕西省田径运动管理中心2023年度部门决算
扫一扫在手机打开当前页
首页
>
公共部分
>
部门预决算